【开源】傅利叶发布首款开源人形机器人Fourier N1;前OpenAI CTO正筹集20亿美元种子轮融资;传字节跳动正研发AI智能眼镜 大小:未知 人气:8 近日,通用机器人公司傅利叶发布了首款开源人形机器人Fourier N1,并同时开放了包含物料清单、设... 下载
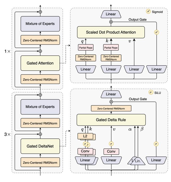
阿里云发布通义 Qwen3-Next 基础模型架构并开源 80B-A3B 系列 大小:未知 人气:5 通义团队表示,Context Length Scaling 和 Total Parameter Sc... 下载